| | | |

Cálculo I

Ayuda a mantener el sitio libre, gratuito y sin publicidad. ¡Colabora!

6.2 Volúmenes por seccionamiento y rotación

6.2.1 Volúmenes por seccionamiento

Sea un sólido con sección transversal A(x) perpendicular al eje x. El volumen del sólido puede aproximarse por la suma de n rebanadas prismáticas de espesor Δxk=xk+1xk y sección transversal A(xk), con xk[xk,xk+1] para k=1,2,,n (véase la Figura 6.5). Es decir,

Vk=1nA(xk)Δxk. (6.55)
Refer to caption
Figura 6.5: Volumen por seccionamiento.

Si tomamos el límite cuando n (con Δxk0), obtenemos el volumen exacto del sólido como una integral definida:

V=lı´mnk=1nA(xk)Δxk (6.56)
=abA(x)dx, (6.57)
Ejemplo 6.2.1.

Como comprobación, calculemos el volumen de un paralelepípedo rectangular de dimensiones l, w y h usando el método de seccionamiento. Sabemos que su volumen es V=lwh y verificaremos que el método da el mismo resultado.

Refer to caption
Figura 6.6: Paralelepípedo rectangular.

Este sólido se describe por secciones transversales rectangulares de área A(x)=wh para x[0,l] (véase la Figura 6.6). Por tanto, el volumen es

V=0lA(x)𝑑x (6.58)
=0lwhdx (6.59)
=wh0ldx (6.60)
=wh[x]0l (6.61)
=wh(l0) (6.62)
=lwh. (6.63)

6.2.2 Volúmenes por rotación

Si una región plana se hace girar alrededor de un eje, el sólido generado puede calcularse con el método de seccionamiento. Considere la región limitada por la curva y=f(x), el eje x y las rectas x=a y x=b. Al girar esta región alrededor del eje x, el volumen puede aproximarse por rebanadas cilíndricas cuya sección transversal es un círculo de radio f(xk) (véase la Figura 6.7). Así, el área de la sección transversal es

A(xk)=π[f(xk)]2. (6.64)

Por tanto, el volumen se calcula como

V=abπ[f(x)]2𝑑x. (6.65)
Refer to caption
Figura 6.7: Volumen por rotación.
Ejemplo 6.2.2.

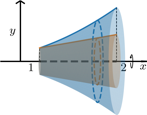
Calculemos el volumen del sólido obtenido al rotar la región limitada por la gráfica f(x)=x, el eje x y las rectas x=1 y x=4 alrededor del eje x (véase la Figura 6.8).

Refer to caption
Figura 6.8: Volumen generado por la rotación de la región limitada por f(x)=x, el eje x y x=1, x=4 alrededor del eje x.

El volumen viene dado por

V=14π[f(x)]2𝑑x (6.66)
=14π(x)2dx (6.67)
=π14xdx (6.68)
=π[x22]14 (6.69)
=π(16212) (6.70)
=15π2. (6.71)

6.2.3 Ejercicios resueltos

ER 6.2.1.

Calcule el volumen del sólido generado al rotar la región limitada por las curvas y=x2, y=x, x=1 y x=2 alrededor del eje x.

Resolución.
Refer to caption
Figura 6.9: Volumen generado por la rotación de la región limitada por y=x2, y=x, x=1 y x=2 alrededor del eje x.

La Figura 6.9 ilustra el sólido generado. Observamos que su sección transversal es una arandela circular de radio exterior R=f(x) y radio interior r=g(x). Por tanto, el área de la sección transversal es

A(x) =π[R2r2] (6.72)
=π[f(x)2g(x)2]. (6.73)

Con ello, el volumen es

V=12A(x)𝑑x (6.74)
=12π[f(x)2g(x)2]dx (6.75)
=12π[x4x2]dx (6.76)
=π[x55x33]12 (6.77)
=π(3258315+13) (6.78)
=58π15. (6.79)
ER 6.2.2.

Calcule el volumen del sólido generado al rotar la región limitada por y=x2, x=0 y x=1 alrededor del eje y.

Resolución.
Refer to caption
Figura 6.10: Volumen generado por la rotación de la región limitada por y=x2, x=0 y x=1 alrededor del eje y.

La Figura 6.10 ilustra el sólido generado. Observamos que su sección transversal es un círculo de radio R=f(y), donde f es la inversa de y=x2. Así, f(y)=y y el área de la sección transversal es

A(y)=πR2 (6.80)
=πf(y)2 (6.81)
=π(y)2 (6.82)
=πy. (6.83)

Por tanto, el volumen es

V= 01A(y)𝑑y (6.84)
= 01πy𝑑y (6.85)
= π[y22]01 (6.86)
= π2. (6.87)

6.2.4 Ejercicios

E. 6.2.1.

Calcule el volumen de una pirámide de base cuadrada de lado l y altura l, usando el método de seccionamiento.

V=l33

E. 6.2.2.

Haga un boceto y calcule el volumen del sólido generado por la rotación de la región limitada por y=x, y=0, x=0 y x=1 alrededor del eje x.

V=π3

E. 6.2.3.

Haga un boceto y calcule el volumen del sólido generado por la rotación de la región limitada por y=x2, y=0, x=1 y x=2 alrededor del eje x.

V=31π5

E. 6.2.4.

Haga un boceto y calcule el volumen del sólido generado por la rotación de la región limitada por y=x, y=x2, x=0 y x=1 alrededor del eje x.

V=2π15

E. 6.2.5.

Haga un boceto y calcule el volumen del sólido generado por la rotación de la región limitada por y=x, y=0, y=1 y x=0 alrededor del eje y.

V=π5

E. 6.2.6.

Use el método de seccionamiento para mostrar que el volumen de una esfera de radio r es V=43πr3.

La esfera es el sólido generado por la rotación de la región limitada por y=r2x2, y=0, x=r y x=r.

Entonces

V=rrπ(r2x2)𝑑x=43πr3.

Envía tu comentario

Aprovecho para agradecer a todas/os que de forma asidua o esporádica contribuyen enviando correcciones, sugerencias y críticas.

Opcional. Ingresa tu nombre para que pueda contactarte.
Opcional. Ingresa tu correo electrónico para que pueda contactarte.
La información ingresada se envía por correo electrónico al desarrollador del sitio y se trata de forma privada. Consulta la política de uso de datos para más información.

Licencia Creative Commons
Este texto se publica bajo los términos de la Licencia Creative Commons Atribución-CompartirIgual 4.0 Internacional. Los íconos y elementos gráficos pueden estar sujetos a condiciones adicionales.

Pedro H A Konzen
Sitio derivado de notaspedrok.com.br. Contiene traducciones al español realizadas con GitHub Copilot.
| | | |